Instance Verification Kit (IVK)
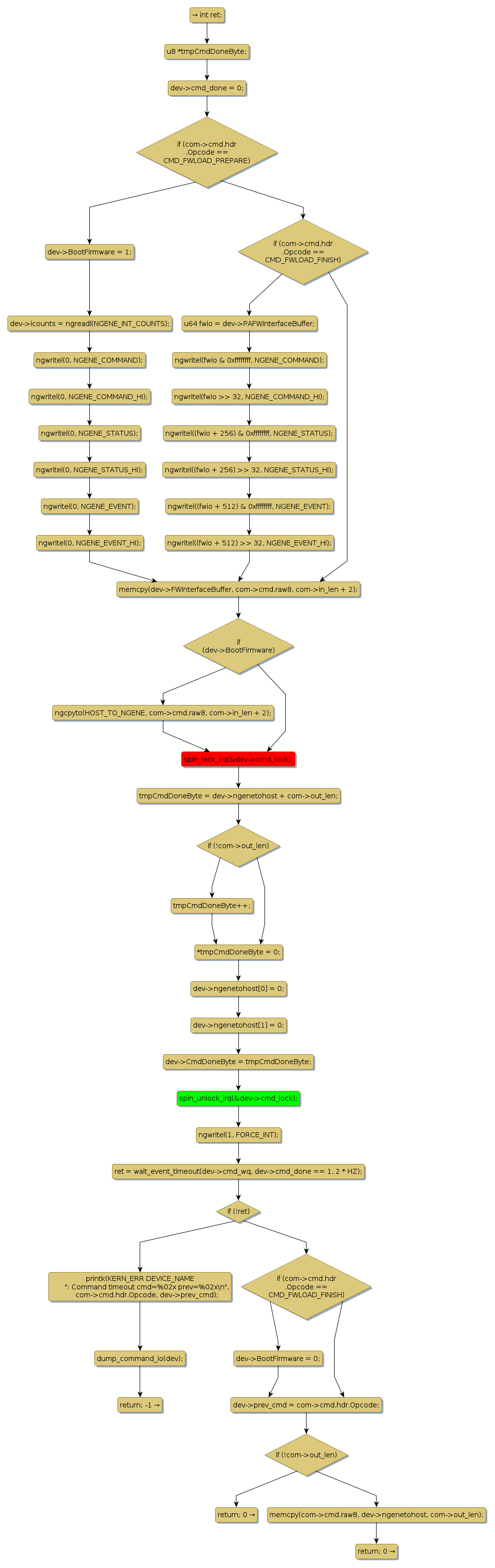
spin lock @ [9124+30+/linux-3.19-rc1/drivers/media/pci/ngene/ngene-core.c]
Instance Signature: cmd_lock
|
The Matching Pair Graph:
|
|
Function Name
|
Control Flow Graph (CFG)
|
Events Flow Graph (EFG)
|
Source Correspondence
|
|
ngene_command_mutex
|
|
|
[8161+19+/linux-3.19-rc1/drivers/media/pci/ngene/ngene-core.c]
|